1997 - 1998, 2000 Corvette: Service Bulletin: Electronic Steering Column Lock May Refuse to Operate - DIC Service Message Displayed
Estimated Reading Time: 9 Minutes Source: Chevrolet Dealer Service Bulletin
Number: 01-02-35-008
Subject: Electronic Steering Column Lock May Refuse to Operate - DIC Service Message Displayed (Update Column Lock Wiring, Install Revised Relay and/or Replace Electronic Column Lock)
Model Year: 1997-1998, 2000 Chevrolet Corvette Built Between the Following VIN Breakpoints:
|
Year |
Plant |
From VIN |
Through VIN |
|---|---|---|---|
|
1997 |
Bowling Green |
All |
|
|
1998 |
Bowling Green |
W5100001 |
W5123354 |
|
2000 |
Bowling Green |
Y5116234 |
End of Production |
Condition
Important
This Service Bulletin only applies to vehicles that are NOT included in Customer Satisfaction Campaign 00104A Corvette Electronic Column Lock.
Some customers may comment that the electronic steering column may not function as intended. The condition could result in the failure of the steering column to unlock during initial key-in and start-up. The customer may also comment on a "Pull Key, Wait Ten Seconds" or a "Service Column Lock" message appearing on the Driver Information Center. Should the column fail to unlock, the PCM will disable the fuel to the engine, limiting the vehicle to approximately 3 km/h (2 mph).
Correction
The required repair varies depending on the model year, transmission and if the vehicle is domestic or export. Please refer to the chart below which outlines the proper parts to install with each combination.
|
Model Year |
Transmission |
Domestic/Export |
Required Service |
|---|---|---|---|
|
1997/98 |
Manual |
U.S. & Canada |
Replace the ECL P/N 26050960 |
|
1997/98 |
Automatic |
U.S. & Canada |
Install P/N 88952427 Harness Kit, Strg Whl Theft Dtrnt Lk Shorting, 26056108 Nut, Steering Wheel, Cam Orientation Plate |
|
2000 |
Manual |
U.S. & Canada |
Replace the ECL and Install P/N 88952428 Wire Kit, Strg Whl Theft Dtrnt Lk |
|
2000 |
Automatic |
U.S. & Canada |
Install P/N 88952427 Harness Kit, Strg Whl Theft Dtrnt Lk Shorting, 26056108 Nut, Steering Wheel, Cam Orientation Plate |
|
1997/98 |
All |
Export |
Replace the ECL P/N 26050960 |
|
2000 |
All |
Export |
Replace ECL P/N 26050960 and Install P/N 88952428 Wire Kit, Strg Whl Theft Dtrnt Lk |
Important
- When removing the driver’s side knee bolster trim panel as described below, care must be taken not to damage the console trim plate as the knee bolster trim panel tucks in behind the console trim plate.
- Revised schematics are included to aid and/or verify the proper installation of the service kit.
ECL Disconnect: 1997, 1998 and 2000 Models with Automatic Transmission (Domestic)
- Disconnect the negative battery cable.
- Disable the SIR module. Refer to Disabling the SIR System in the SIR sub-section of the Service Manual.
- Remove the driver’s side SIR module from the steering wheel.
- Remove and discard the steering wheel set nut.
- Using J 1859-A and J 42120, remove the steering wheel.
- Remove the tilt steering lever.
- Remove the combination trunk release and fog light switch.
Important
When removing the driver’s side knee bolster trim panel as described below, care must be taken not to damage the console trim plate as the knee bolster trim panel tucks in behind the console trim plate.
- Remove the driver’s side knee bolster trim retaining screws and panel. Pull back the console trim panel away from the I/P and disengage the knee bolster trim panel.
- Remove the wiper control stalk.
- Remove the lower and upper steering column shrouds. If the vehicle is equipped with power telescoping feature, disconnect the telescoping switch.
- Remove the snap ring and SIR coil from the steering column.

- Remove and discard the Steering Column Lock/Cam Orientation plate using the J 38364.
- Install the included Cam Orientation Plate and secure with a new locking ring, using J 42137 and J 38364 as shown.
- Install the SIR coil and secure with snap ring.
- Disconnect the connector from the ECL (located on the right lower side of the steering column) to the I/P main harness.

- Route the new jumper wire and relay harness over the knee bolster (styrofoam and metal construction). The new relay (1) must be mounted to the left I/P brace with a zip tie as shown.
- Install the new relay and jumper harness. Plug one end of the jumper harness into the connector on the I/P harness side. Plug the other end into the connector on the ECL side. The connectors on the jumper are specific and cannot be connected incorrectly. The connector becomes J165/P165.
- Install the lower and upper steering column shrouds.
- Install the wiper control stalk.
- Install the tilt steering lever.
- Install the steering wheel to the steering column.
- Install a new steering wheel set nut, P/N 26056108. Tighten
Tighten the new steering wheel set nut to 41 N·m(30 lb ft).
- Install the SIR module to the steering wheel.
- Install the driver’s side knee bolster trim panel.
- Enable the SIR module. Refer to Enabling the SIR System in the SIR sub-section of the Service Manual.
- Reconnect the battery.
- Cycle the ECL. Depending on the position of the relay and the ECL bolt when the key is first turned on, you may receive the message "Pull Key and wait 10 sec." upon key on. If you receive the warning message, follow the instructions, key off and remove the key from the ignition. Wait a full ten seconds, re-insert the key and turn the key to the ON position. From this point, the ECL and relay should be synchronized.
ECL Upgrade: 1997,1998 and 2000 Models with Manual Transmission or Export Vehicles
Important
In order to complete the repairs for the vehicles referenced above, you must order P/N 26056108 Nut, Steering Wheel and P/N 26050960 Lock, Strg Whl Theft Dtrnt.
- Disconnect the negative battery cable.
- Disable the SIR module. Refer to Disabling the SIR System in the SIR sub-section in the Service Manual.
- Remove the driver’s side SIR module from the steering wheel.
- Remove and discard the steering wheel set nut.
- Using J 1859-A and J 42120, remove the steering wheel.
- Remove the tilt steering lever.
- Remove the combination trunk release and fog light switch.
Important
When removing the driver’s side knee bolster trim panel as described below, care must be taken not to damage the console trim plate as the knee bolster trim panel tucks in behind the console trim plate.
- Remove the driver’s side knee bolster screws and trim panel. Pull back the console trim panel away from the I/P and disengage the knee bolster trim panel.
- Remove the wiper control stalk.
- Remove the lower and upper steering column shrouds. If the vehicle is equipped with a power telescoping feature, disconnect the telescoping switch.
- Remove the snap ring and SIR coil from the steering column.
- Remove the steering column lock plate with J 38364.

- Disconnect the ECL electrical harness (located on the right lower side of the steering column) to the I/P main harness.
- Remove the ECL from the vehicle and discard.
- Install a new ECL.
- Connect the ECL electrical harness.
- Install the steering column locking plate using J 38364.
- Install the SIR coil and secure with snap ring.
- Install the lower and upper steering column shrouds. Connect the telescoping wheel switch harness (if equipped)
- Install the wiper control stalk.
- Install the tilt steering lever.
- Install a new steering wheel set nut. Tighten
Tighten the new steering wheel set nut to 41 N·m(30 lb ft).
- Install the SIR module to the steering wheel.
Important
If the vehicle being serviced is a 2000 MY Manual Transmission or any 2000 MY Export, you MUST perform additional steps. At this time, refer to Wiring Upgrades for 2000 Manual Trans and Export below.
- Install the driver’s side knee bolster trim panel. Refer to Wiring Upgrades section below if vehicle is a 2000 MY Manual Trans. or Export.
- Enable the SIR module. Refer to Enabling the SIR System in the SIR sub-section of the Service Manual.
- Reconnect the battery.
- Cycle the ECL. Depending on the position of the relay and the ECL locking bolt when the key is first turned on, you may receive the message "Pull key and wait 10 sec." upon key-on. If you receive the warning message, follow the instructions, key-off, and remove the key from the ignition. Wait a full ten seconds, re-insert the key and turn the key to the ON position. From this point, the ECL and relay should be synchronized.
- Close the hood.
Wiring Upgrades for 2000 Models with Manual Transmission and Export Vehicles
Important
- In order to complete the wiring upgrades listed in the section, you will need to order P/N 88952428, Wire Kit, Strg Wheel Theft Dtrnt.
- You may use the included schematics to aid in verifying the installation of the new relay and jumper wire.
- Remove the passenger side kick panel to access the electrical panel.
- Release the retainer holding the BCM.

- Disconnect the green 16-way connector from the BCM. The proper connector is illustrated. (BCM rotated 90 degrees)
- Remove the purple wire and terminal from cavity A6 of the BCM connector.
- Install the heat shrink tubing over the wire and connect the removed terminal to the jumper wire.
- Apply the heat shrink tubing to the splice point and heat.
- Install the jumper wire terminal into cavity A6 of the BCM connector.
- Remove the Connector Position Assurance (CPA) clip from the back of the ECL relay connector.
- Remove the ECL relay harness from the backside of the relay assembly.
- Remove the relay.
- Remove the orange wire from position C1 on the ECL relay connector.
- Remove the white wire from position A2 on the ECL relay connector.
- Swap the two terminal positions and re-insert, orange wire to A2 and white wire to C1.
- Add the new purple wire from the jumper to terminal position B2.
- Install the new single pole, double throw relay.
- Install the Green 16-way connector to the BCM.
- Secure the BCM to the electrical panel.
- Tape the new purple wire neatly to another group of wires along it’s path.
- Install the electrical center kick panel cover.
- Return to Step 25 under ECL Upgrade 1997, 1998 and 2000 Models with Manual Transmission or Export Vehicles.
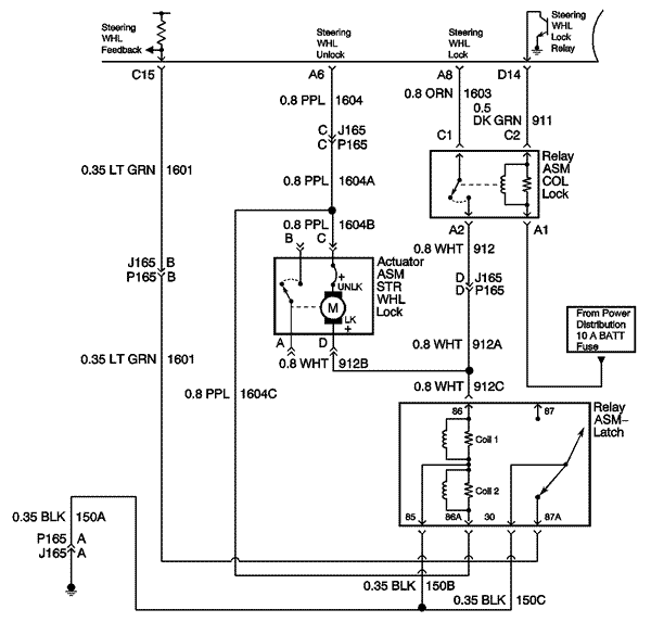
FIGURE 1997 and 1998 (early) Manual (U.S. & Canada and All Export (Manual & Auto)(c)

FIGURE 1997 and 1998 (early) Automatic (U.S. & Canada)(c)

FIGURE 2000 (late) Manual and All Export (c)

FIGURE 2000 (late) Automatic (U.S. & Canada)(c)

Parts Information
|
Part Number |
Description |
|---|---|
|
26050960 |
Lock, Strg Whl Theft Dtrnt |
|
26056108 |
Nut, Steering Wheel |
|
88952427 |
Harness Kit, Strg Whl Theft Dtrnt Lk Shorting |
|
88952428 |
Wire Kit, Strg Whl Theft Dtrnt Lk |